病原体靶向高通量测序(tNGS)
联合医学病原微生物靶向测序(tNGS),采用“All-In-One”超高重PCR扩增子捕获的专利技术和二代高通量测序技术,高精度检测样本中痕量的病原微生物核酸,不仅可快速鉴定病毒、细菌、真菌、寄生虫等多种病原微生物,还可检测多个耐药基因。
产品优势
Super
broad-spectrum
超广谱
High
sensitivity
灵敏度高
High
detection rate
高检出率
Fast
detection
检测快速
检测流程
TAT<16h

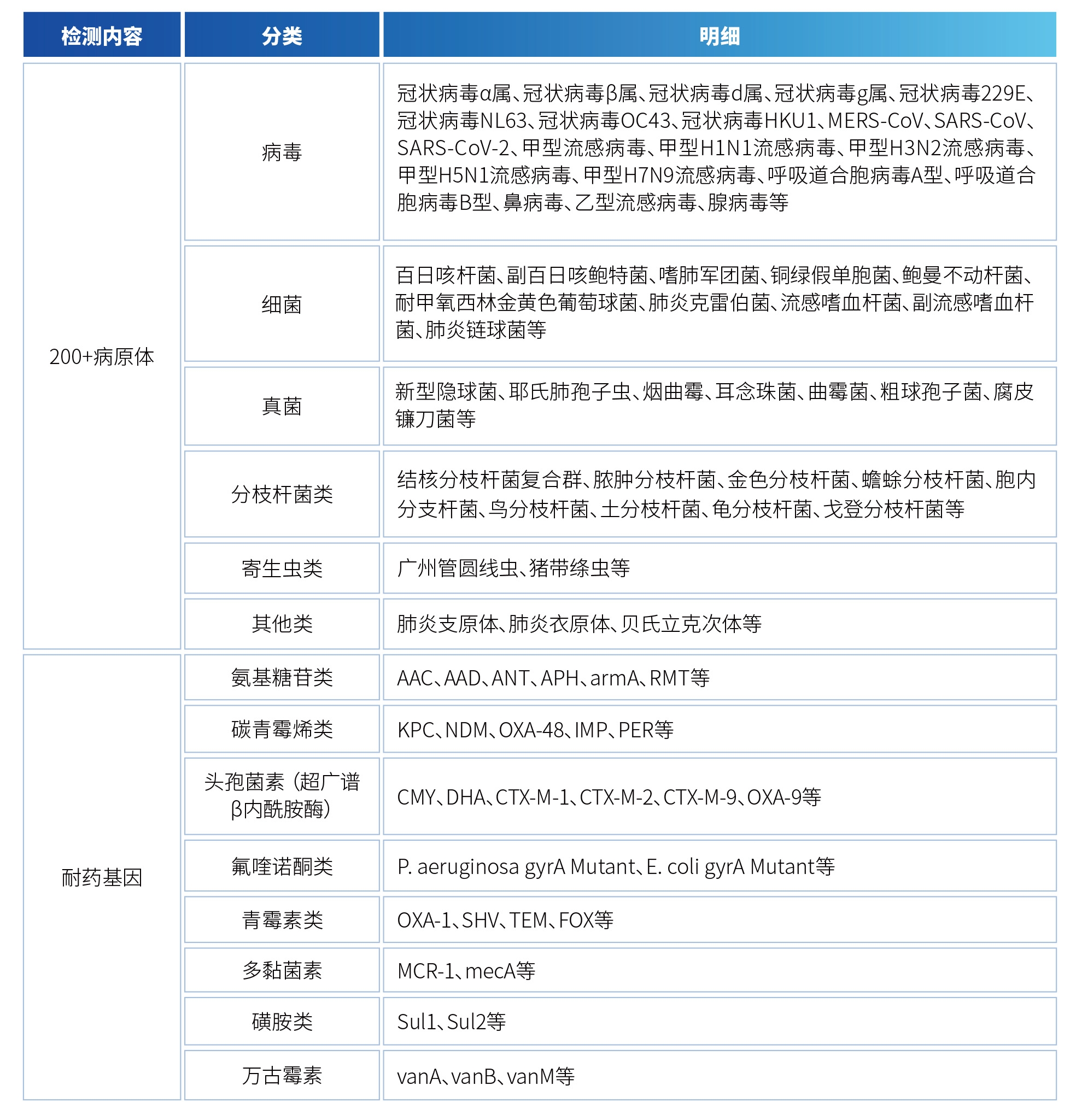
检测内容
